郑州航空港经济综合实验区(简称“航空港区”)是首个由国务院批复设立的国家级航空港实验区,是全国“空中丝绸之路”先导区。为加快建设现代化国际化世界级物流枢纽,打造中原经济区、郑州都市圈核心增长极和“中原特区”,全面启航“二次创业”,经研究,决定面向全国公开招聘一批急需紧缺专业人才。
一、面向全国公开招聘国有企业高级管理人员4名
(一)招聘职位
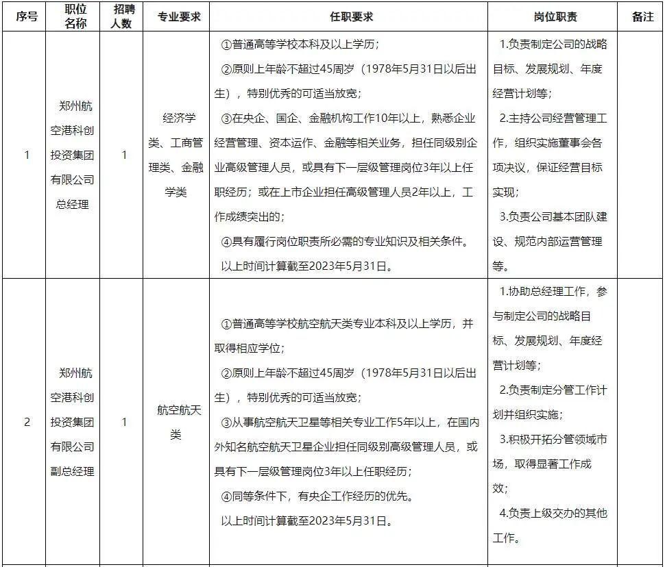
1.郑州航空港科创投资集团有限公司总经理1名;
2.郑州航空港科创投资集团有限公司副总经理1名;
3.郑州航空港兴港智慧城市有限公司总经理1名;
4.郑州空中丝路文化传媒有限公司总经理1名。



(二)资格条件
1.基本条件
(1)具有中华人民共和国国籍,热爱祖国,拥护中国共产党的领导,始终同以习近平同志为核心的党中央保持高度一致,坚决贯彻执行党和国家的方针政策、决策部署;
(2)热爱国资国企事业,事业心、责任感和使命感强,有强烈的创新意识,敢闯敢试、敢为人先,勇于变革、开拓进取,市场感觉敏锐,善于捕捉商机、防控风险;
(3)掌握宏观经济形势和国家政策法规,熟悉国有企业经营管理工作,善于把握市场经济规律和企业发展规律,有较强的管企治企能力,懂经营、会管理、善决策,注重团结协作,善于组织协调,能够调动各方面积极性;
(4)有良好的职业操守和个人品行,严格遵守党章党规党纪和相关法律法规,谨慎用权,公私分明,诚实守信,依法经营,严守底线,廉洁从业,有良好的职业信誉和诚信记录;
(5)具有良好的心理素质和能够正常履行职责的身体素质。
2.资格条件
(1)报考郑州航空港科创投资集团有限公司总经理职位的,需具备以下资格条件:
①普通高等学校本科及以上学历;
②原则上年龄不超过45周岁(1978年5月31日以后出生),特别优秀的可适当放宽;
③在央企、国企、金融机构工作10年以上,熟悉企业经营管理、资本运作、金融等相关业务,担任同级别企业高级管理人员,或具有下一层级管理岗位3年以上任职经历;或在上市企业担任高级管理人员2年以上,工作成绩突出的;
④具有履行岗位职责所必需的专业知识及相关条件。
(2)报考郑州航空港科创投资集团有限公司副总经理职位的,需具备以下资格条件:
①普通高等学校航空航天类专业本科及以上学历,并取得相应学位;
②原则上年龄不超过45周岁(1978年5月31日以后出生),特别优秀的可适当放宽;
③从事航空航天卫星等相关专业工作5年以上,在国内外知名航空航天卫星企业担任同级别高级管理人员,或具有下一层级管理岗位3年以上任职经历;
④同等条件下,有央企工作经历的优先。
(3)报考郑州航空港兴港智慧城市有限公司总经理职位的,需具备以下资格条件:
①普通高等学校本科及以上学历,并取得相应学位;
②原则上年龄不超过45周岁(1978年5月31日以后出生),特别优秀的可适当放宽;
③在央企、国企从事数字经济、电子信息、智慧城市等相关工作5年以上,熟悉大数据、智慧城市运营等相关业务,担任同级别企业高级管理人员,或具有下一层级管理岗位3年以上任职经历;或在国内外知名大数据、智慧城市运营企业担任高级管理人员2年以上,工作成绩突出的;
④具备履行岗位职责所必需的专业知识及相关条件。
(4)报考郑州空中丝路文化传媒有限公司总经理职位的,需具备以下资格条件:
①普通高等学校本科及以上学历,并取得相应学位;
②原则上年龄不超过45周岁(1978年5月31日以后出生),特别优秀的可适当放宽;
③在央企、国企从事新媒体运营、文化传媒等相关工作5年以上,熟悉新媒体、文化传媒等相关业务,担任同级别企业高级管理人员,或具有下一层级管理岗位3年以上任职经历;或在国内外知名新媒体、文化传媒企业担任高级管理人员2年以上,工作成绩突出的;
④具备履行岗位职责所必需的专业知识及相关条件。
以上时间计算截至2023年5月31日。
3.具有下列情形之一的,不得报名:
(1)涉嫌违纪违法正在接受审查调查尚未作出结论的,或受到诫勉、组织处理或者党纪政务处分影响使用的;
(2)曾受过各类刑事处罚或被开除公职、被开除中国共产党党籍、被依法列为失信联合惩戒对象的;
(3)尚在试用期内或者未满定向单位工作服务年限的;
(4)有《中华人民共和国公司法》第一百四十六条所列情形之一的;
(5)对曾任职单位重大违法经营活动或重大损失负有个人责任或直接领导责任的;
(6)配偶已移居国(境)外或者没有配偶但子女均已移居国(境)外的;
(7)按照相关要求应该回避的;
(8)其他不适宜报名的情形。
(三)招聘办法和程序
本次公开招聘,按照发布公告、网上报名、资格审查、面试、组织考察、确定人选、体检、会议研究、任职公示、履行聘用手续等程序进行。
1.发布公告。本次公开招聘公告在郑州航空港经济综合实验区官网(https://www.zzhkgq.gov.cn/zwxx/gkzp/)和报名网站(http://www.etaa.com.cn)发布。
2.网上报名。每人限报一个职位,符合条件且有报考意愿的人员,登录报名网站(http://www.etaa.com.cn)报名并提交材料。
(1)报名时间:2023年5月9日9:00至5月14日17:00。
报名人员应对所提交应聘材料的真实性、完整性负责,如发现与事实不符,取消应聘资格。我们将对报名人员信息及提交的报名材料严格保密,不做他用。未按规定时间和要求上传报名材料或上传报名材料不齐全、反馈后没有按时补充完善的,视为无效报名。
(2)报名资料
①报名表(pdf格式);
②个人简历(含应聘人员过往工作履历情况、从业企业规模、个人岗位职责、管理的团队规模、业务体量、业绩经济绩效、业内社会认可度等情况。pdf格式);
③身份证、学历及学位证书及认证报告、专业技术职务证书、从业资格(资质)证书等材料扫描件(pdf格式);
④工作经历、职位证明材料(任职文件、合同等)扫描件(pdf格式);
⑤自我评鉴材料(pdf格式,500字左右)。
⑥与招聘岗位资格资历条件等相印证的其他资料。
3.资格审查。报名结束后,根据职位需求,对报名人员进行资格审查,资格审查分为网上初审和现场复审。
现场复审需本人携带网上报名时全部证件、材料的原件、复印件一份、两张1寸免冠照片,具体时间另行通知。
资格审查工作贯穿招聘全过程,一经发现不符合资格条件的人选,取消招聘资格,且责任自负。
4.面试。根据资格审查情况确定面试人员。面试采取半结构化或无领导小组讨论等方式进行,主要了解应聘者履行岗位职责所要求的能力素质,满分为100分。按照各岗位面试成绩从高到低的顺序确定考察人选,具体按1:5的比例确定。面试时间地点另行通知。
5.组织考察。考察前通过适当方式对考察人选过往履历背景进行背景调查。考察主要采取个别谈话、实地考察、查阅个人档案、专项调查、与考察对象面谈等方式进行。重点了解政治素质、工作思路、能力作风、任职经历、工作业绩、成长潜力、廉洁自律等情况。
6.确定人选。考察结束后,根据考察结果和岗位需求,按照人岗相适原则,由考察组对考察人选成熟度进行排序赋分,满分100分。
总成绩=面试成绩×50%+考察成绩×50%(总成绩按照四舍五入的原则保留小数点后两位)。
7.体检。各岗位面试、考察综合成绩前3名的,进入体检环节。体检标准参照《公务员录用体检通用标准(试行)》执行。体检结果影响任职的,不予聘用。
对体检结果有异议的,可在接到体检结论通知起3日内申请复检,经同意后,到指定医院进行复检,体检结果以复检结论为准。复检费用由报名人员自行承担。
未按规定时间或地点及未在规定期限内完成规定体检项目的,视为自动放弃。因体检不合格或因考生自愿放弃等原因出现的缺额,按总成绩从高到低的顺序确定递补人员。
8.会议研究。根据面试、考察和体检结果,由航空港区组织人事和社会保障局研究提出拟聘用人选,提交区党工委会议研究。
9.任职公示。根据会议研究结果,确定拟聘用人员,并予以公示,公示期不少于5个工作日。
10.履行聘用手续。公示期满不影响聘用的,按有关规定和程序办理聘用手续。初次聘用实行6个月试用期,试用合格的,予以正式聘任;不合格的,解除聘用手续。
(四)管理方式及薪酬待遇
1.聘期。一个聘期为3年(含试用期),考核合格的继续聘用,不合格的予以解聘。
2.薪酬待遇。本次公开招聘聘用人员,采取市场化管理薪酬体系,薪酬结构包括基本工资(45%)、绩效奖金(45%)、任期激励(10%)三部分。根据经营业绩和综合考核评价结果,郑州航空港科创投资集团有限公司总经理、副总经理最高年薪为60万元,郑州航空港兴港智慧城市有限公司总经理、郑州空中丝路文化传媒有限公司总经理最高年薪为50万元。
3.相关待遇。协助聘用人员解决落户、住房、子女入学等问题。
(五)其他事项
1.本次招聘公告及其它跟本次招聘相关的通知等均在郑州航空港经济综合实验区官网(https://www.zzhkgq.gov.cn/zwxx/gkzp/)和报名网站(http://www.etaa.com.cn)同时发布。因本人不及时关注网站上发布的相关信息而导致的后果,由本人负责。
2.未按照相关通知要求执行的,一律按自动放弃处理;所留联系电话应保持畅通,因个人原因联系不上者,视为自动放弃。
3.资格审查贯穿招聘工作全过程,提交的信息及相关证明材料必须真实有效。
4.本公告解释权归航空港区组织人事和社会保障局。
报名技术及资格咨询电话:4001791796
招聘政策程序咨询电话:0371-86198288
招聘监督电话:0371-12380
咨询时间:上午9:00-12:00下午14:30-18:00
二、面向全国公开招聘急需紧缺专业人才230名
(一)招聘岗位、名额及具体要求
招聘岗位、人数、专业、资格条件等详见《郑州航空港经济综合实验区面向全国公开招聘急需紧缺专业人才岗位一览表》(附件)。








(二)报名基本条件
1.应聘人员必须具备的基本条件
(1)具有中华人民共和国国籍,拥护中国共产党的领导,拥护党的路线、方针和政策。
(2)遵纪守法,具有良好的品行。
(3)具备应聘岗位所必需的基础理论和专业知识,符合相应的专业、学历、学位、年龄以及其它要求,聘用后能按照要求及时到岗工作。
(4)报考岗位代码为1001至1028、1033、1035(以上岗位均含A、B岗)的考生,应具有硕士研究生及以上学历,并取得相应学位;报考其他岗位的考生,应具有普通高等学校本科及以上学历,并取得相应学位。
(5)本科考生应是1993年5月31日及以后出生,硕士研究生考生应是1988年5月31日及以后出生,博士研究生考生应是1983年5月31日及以后出生。
(6)具有正常履职所需的身体条件。
2.有下列情形之一的人员不得报名应聘
(1)正在接受司法机关、纪检监察机关立案侦查审查的。
(2)曾因犯罪受过刑事处罚或曾被开除公职的。
(3)近5年内在各级招考中被认定有舞弊等严重违反纪律行为的。
(4)现役军人、普通高等学校在校生(2023年应届毕业生除外)。
(5)有法律规定不得录取聘用的其他情形。
(三)报名及注意事项
本次招聘考试,采取网上报名方式进行。
1.网上报名
(1)报名时间:2023年5月9日9:00—5月14日17:00。考生熟悉了解此公告相关内容后,登录报名网站(http://www.etaa.com.cn)报名,由网上报名入口进入报名系统,按要求填写个人报名信息和报考岗位后上传本人正面免冠证件照。上传照片要符合系统规定:清晰、无变形一寸近期正面免冠证件照,红底、蓝底、白底均可,JPG、PNG格式。利用图片软件制作时,图片大小宽为295像素,高度为413像素,像素大小50kb以下,以便制作准考证时使用。考生只能选择一个岗位进行报名,报名与考试时使用的有效身份证(本人有效期内二代身份证或有效期内临时身份证)必须一致。考生必须按照本人毕业证、有效身份证等相关证件显示的专业名称、个人情况填写报名信息,如信息不一致或故意填报虚假信息,取消报考资格。
(2)资格初审:2023年5月9日9:00—5月15日17:00。考生报名后,招聘单位根据招聘资格条件在1日内对考生填报的信息进行资格初审。考生可在填报信息1日后登录报名网站(http://www.etaa.com.cn)查询是否通过初审。通过初审的人员,不能再报考其他岗位;报考申请尚未进行初审或未通过初审的人员,可以改报其他岗位。报考资料不全或电子照片不符合要求的,考生应及时补充或更换并按要求再次提交审查。
(3)网上缴费。考生在资格初审通过之后至2023年5月15日22:00前登录报名网站(http://www.etaa.com.cn)缴纳考务费(30元)。考生需开通支付宝使用电脑登录报名网站缴费,并确保支付宝内有足够缴费的金额,未按期缴费的视为自动放弃。
(4)打印信息表。考生在缴费完成后,请于2023年5月16日17:00前登录报名网站(http://www.etaa.com.cn),按照系统提示自行打印信息表,并妥善保管,以备面试资格确认时使用。
(5)打印笔试准考证。考生在网上缴费成功后,须在2023年5月17日9:00—5月20日9:00期间登录报名网站(http://www.etaa.com.cn),按照系统提示打印笔试准考证(A4纸格式)并妥善保管。如考生未及时打印笔试准考证或因保管不慎丢失笔试准考证,将不能参加笔试和面试资格确认。
2.注意事项
(1)博士研究生免笔试,经面试、考察、体检、政审,择优聘用,不限招聘人数,不占用招聘岗位名额,不需缴纳考务费。
(2)根据拟招聘人数与报名交费人数1:5的比例设定各岗位笔试开考比例,达不到该比例的,经招聘单位申请,航空港区组织人事和社会保障局同意后,可适当降低,但不得低于1:3。如降低比例后仍达不到要求,该岗位招聘人数核减直至取消。各岗位A、B岗之间,若有一个岗位达不到比例要求,则招聘计划在两个岗位间进行调整,若调整后仍达不到比例要求,则再核减直至取消招聘计划。岗位取消的,考生可在2023年5月16日12:00前重新选报其他岗位,未在规定时间内选报其它岗位,视为自动放弃考试资格,退还所缴的笔试考务费。
(3)资格审查贯穿招聘工作全过程,考生报名时提交的信息和提供的有关材料必须真实有效,凡发现考生与拟聘用岗位所要求的资格条件不符以及提供虚假材料的,取消其考试、聘用资格,造成的其他后果由考生本人承担。
(4)考生应认真阅读并全面理解本次招聘的公告内容,确定本人符合招聘岗位报名条件并按要求进行报名。如果本人不符合报名条件仍进行了网上报名,报考资格、笔试成绩等无效,已经缴纳的考务费不予退回,由此产生的一切后果由考生承担。
(四)考试内容、时间和方法
本次招聘考试包括笔试和面试。
1.笔试
(1)笔试时间拟定于5月20日进行,具体时间、地点以笔试准考证为准,考生持笔试准考证和本人有效身份证到指定地点参加笔试。凡证件不齐全者不得参加笔试。
(2)笔试采取统一命题,统一组织,统一评分的方式进行,满分100分。
(3)笔试成绩仅作为进入面试的依据,不计入考试总成绩,笔试成绩保留到小数点后两位。
(4)笔试结束后请务必妥善留存笔试准考证,以备面试资格确认时使用,因笔试准考证丢失造成的后果,由考生承担。
2.面试资格确认
(1)根据各岗位拟招聘人数与参加面试人数1:3的比例,按照该岗位笔试成绩从高分到低分的顺序,确定该岗位参加面试资格确认人员。各岗位参加面试资格确认人员最后一名笔试成绩相同的,同时进入面试资格确认环节。面试资格确认的时间、地点等信息在郑州航空港经济综合实验区官网(https://www.zzhkgq.gov.cn/zwxx/gkzp/)和报名网站(http://www.etaa.com.cn)公布(参加面试资格确认的人员须及时关注网站发布的公告,因个人原因逾期不到面试资格确认现场的,视为自动放弃面试资格)。
(2)面试资格确认时,考生应如实提供本人有效身份证、笔试准考证、毕业证、学位证等原件及复印件。留学归国人员还须提供教育部留学服务中心出具的国外学历学位认证书原件及复印件。考生是在职人员的,还须提供所在单位同意报考证明。
(3)面试资格确认时,发现考生提供材料信息不实或与网上报名时提供材料不一致的,取消其参加面试的资格。未按要求参加面试资格确认的,视为自动放弃。
(4)面试资格确认结束后,某一岗位招聘人数与通过面试资格确认人数达不到面试开考比例的,在同岗位考生中,按照笔试成绩从高分到低分依次等额递补,递补人员最后一名笔试成绩相同的,同时进入面试资格确认环节。递补后仍达不到面试开考比例的,在确保竞争的前提下,适当降低面试开考比例,但不得低于1:2;如降低比例后仍达不到要求的,相应核减该岗位招聘人数,直至取消该岗位招聘计划。
(5)免笔试人员一并参加面试资格确认。
(6)进入面试人员名单及《面试通知单》打印公告在郑州航空港经济综合实验区官网(https://www.zzhkgq.gov.cn/zwxx/gkzp/)和报名网站(http://www.etaa.com.cn)公布。
(7)促进文明行为。根据《郑州市文明行为促进条例》要求,郑州市行政区域内获得道德模范、文明市民、优秀志愿者等先进人物表彰的考生,在同等条件下优先录取聘用。在面试资格确认时,提交相关文件、证书等材料原件和复印件1份,逾期不再受理。
3.面试
(1)参加面试人员应按照《面试通知单》中规定的时间、地点进行集合,持本人有效身份证和《面试通知单》,经核验后方可参加面试,证件不齐的不允许进入考场。未按要求参加面试或逾期不到的,视为自动放弃面试资格。
(2)面试采取结构化面试的方式进行,满分100分。
(3)面试采取随机抽签的方式确定考场,面试最终成绩为面试原始成绩经二次平均法平衡后的成绩。面试后先公布面试原始成绩,再公布面试最终成绩。
(4)某一岗位参加面试人员不能形成竞争的(即实际参加面试人数与拟招聘人数的比例等于或低于1:1),组织该岗位现有的应试者进行面试,应试者的面试成绩应达到其所在面试考场所有考生的面试平均分及以上,方可进入体检。
(5)面试全程录像。整场面试结束后,现场公布考试总成绩。
4.考试总成绩
面试最终成绩即为考试总成绩。面试原始成绩和面试最终成绩,均计算到小数点后两位。
(五)体检
1.按各岗位拟招聘人数1:1.2的比例,根据考试总成绩由高分到低分的顺序确定体检人员,若同一岗位因考生考试总成绩并列导致进入体检人员超过规定比例的,成绩并列者一并参加体检。参加体检人员名单及体检相关要求在郑州航空港经济综合实验区官网(https://www.zzhkgq.gov.cn/zwxx/gkzp/)和报名网站(http://www.etaa.com.cn)公布。
2.考生因个人原因未按规定时间参加体检或出现体检不合格的,在同一岗位考生中按照考试总成绩从高分到低分的顺序依次递补。
3.体检工作参照公务员录用体检的有关规定执行。法律法规和行业主管部门有统一规定的,按照相关规定执行,费用由考生自理。未按规定时间、地点参加体检的视为自动放弃。
(六)考察和聘用
1.依据体检结果确定考察对象,主要考察拟聘用人员的思想政治素质、道德品行、工作态度及与工作岗位相关的素能和有无违法犯罪情况等方面,重点了解考察对象的政治表现。考察期限内,因考生本人放弃或考察不合格造成岗位空缺的,按照同一岗位考试总成绩从高分到低分的顺序依次递补。考察工作结束后,空缺岗位不再递补。根据考察结果,拟聘人员名单在郑州航空港经济综合实验区官网(https://www.zzhkgq.gov.cn/zwxx/gkzp/)公示5个工作日,公示无异议后,按有关规定办理聘用手续。
2.拟聘用人员与航空港区人力资源综合服务中心签订劳动合同,并安排到用人单位工作。
3.新聘用人员试用期为三个月,工资待遇按照航空港区聘用制职员管理办法执行。
(七)其他
1.本次招聘公告及其它跟本次招聘相关事项的通知、公告等均在郑州航空港经济综合实验区官网(https://www.zzhkgq.gov.cn/zwxx/gkzp/)和报名网站(http://www.etaa.com.cn)同时发布。因考生本人不及时关注网站上发布的相关信息而导致的后果,由考生本人负责。
2.考生未按照相关通知要求执行的,一律按自动放弃处理;所留联系电话应保持畅通,因个人原因联系不上者,视为自动放弃。
3.资格审查贯穿招聘工作全过程,考生提交的信息及相关证明材料必须真实有效。
4.拟聘人员属于在职人员的,须按规定足额缴纳社会保险费并自行完善到航空港区工作之前的各项社会保险手续,因不能完善相关手续而造成的一切后果由本人承担。
5.拟聘人员未按规定时限和要求办理人事手续的,取消聘用资格。
6.本次招聘不组织、不委托举办任何与考试有关的培训和辅导,不指定考试复习用书,不印制任何与考试有关的辅导资料。
7.本公告解释权归航空港区组织人事和社会保障局。
报名技术及资格咨询电话:4001791796
招聘政策程序咨询电话:0371-86199299
招聘监督电话:0371-86199789
咨询时间:上午9:00-12:00下午14:30-18:00